Home
Profile
Sejarah
Visi Misi
Struktur Organisasi
Tugas Pokok & Fungsi
Berita
Pengumuman
Data
SIMTARU
Galeri
Foto
Vidio
Kontak
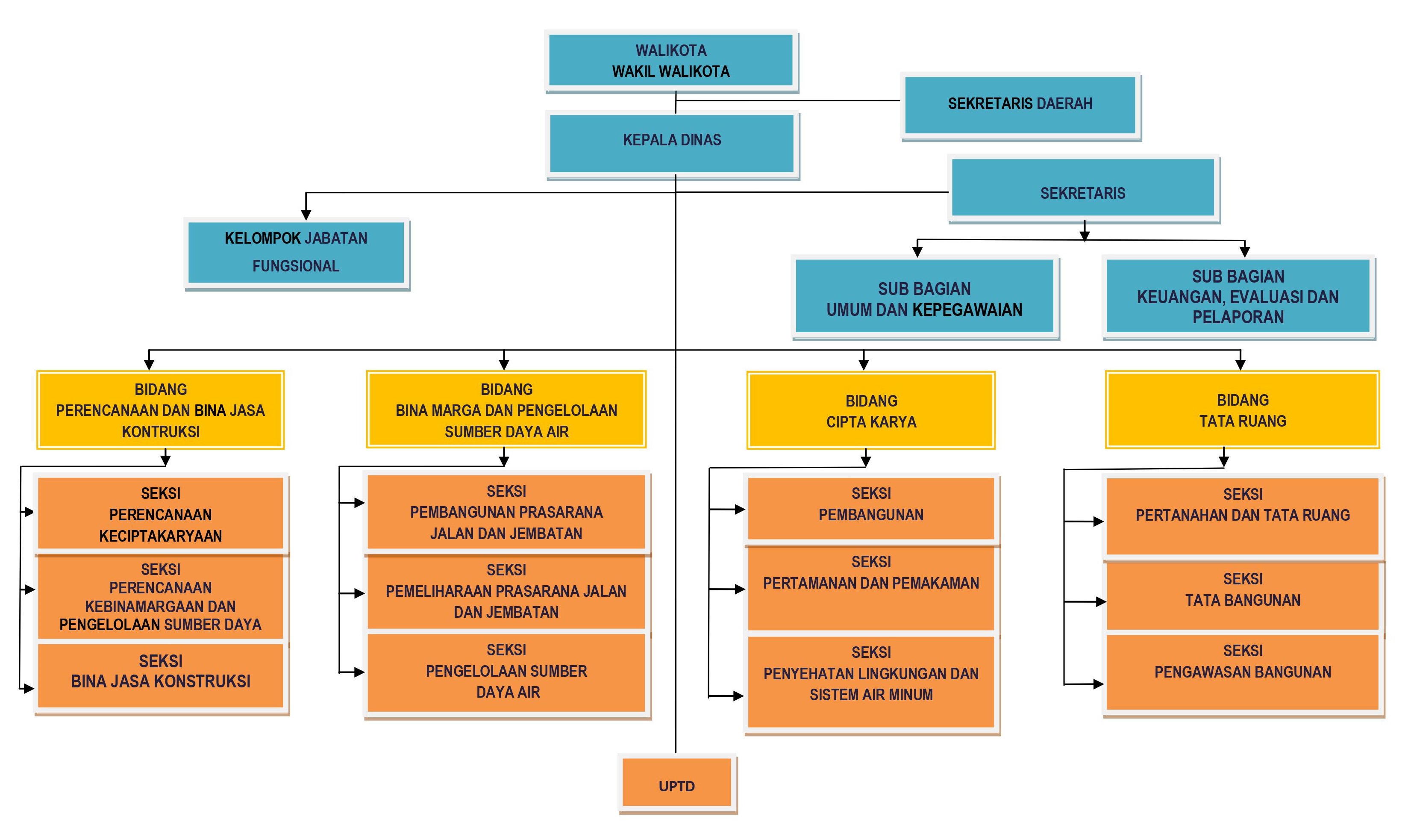
Struktur Organisasi
Home
Struktur Organisasi
Struktur Organisasi